#其他
# 1. MySQL作为源端评估或迁移时,创建数据源或任务进行中出现报错:message from server: "Host 'xxx.xxx.xxx.xxx' is blocked because of many connection errors; unblock with 'mysqladmin flush-hosts'"
出现该问题的原因为MySQL收到了来自同一个IP的多次因错误导致的连接中断,请在解决完出现的问题后,可以通过执行以下语句清理禁用IP的缓存:flush hosts。
也可以通过调大MySQL数据库的max_connect_errors参数,调整错误链接数的最大阈值。
# 2. 在下一步:开始迁移评估,或者下一步:离线迁移的时候,报错:“schema [名称]在当前评估数据库/目标端数据库([ip]:[port])上,被xx任务[评估/迁移]占用”
例如:schema SSS在当前评估数据库(192.168.8.8:1688)上,被TEST任务迁移占用。
出现该报错提示的原因为YMP判重规则:一个schema,在一个YashanDB数据库(以ip+port判重)上,同时只允许被一个任务的评估或迁移占用一次。用户需要更换其他不受影响的评估或者迁移库后重试。
# 3. 在评估迁移过程中遇到YAS-02025报错,报错信息为:“no free space in virtual memory pool”
登录报错的YashanDB,执行alter system set VM_BUFFER_SIZE=NG scope=spfile(N依据实际配置)。
重启YashanDB让配置生效,其中默认内置库可执行sh ymp.sh restart重启YMP来重启。重启YashanDB前注意确保YMP没有正在评估或迁移的相关任务。
# 4. 在评估迁移过程中遇到YAS-00103报错,报错信息为:“no free block in memory pool sql main pool part 0”
登录报错的YashanDB,执行alter system set SQL_POOL_SIZE=NG scope=SPFILE(N依据实际配置)。
重启YashanDB让配置生效,其中默认内置库可执行sh ymp.sh restart重启YMP来重启。重启YashanDB前注意确保YMP没有正在评估或迁移的相关任务。
# 5. 在升级过程中遇到报错信息为:“tar (child): xxx: Cannot open: No such file or directory” 或 “The path specified by --path does not exist, please uninstall and reinstall!”
未指定--db和--path参数时,清理环境后指定路径进行更新。
已指定路径情况下查看对应路径下安装包或文件夹是否存在。
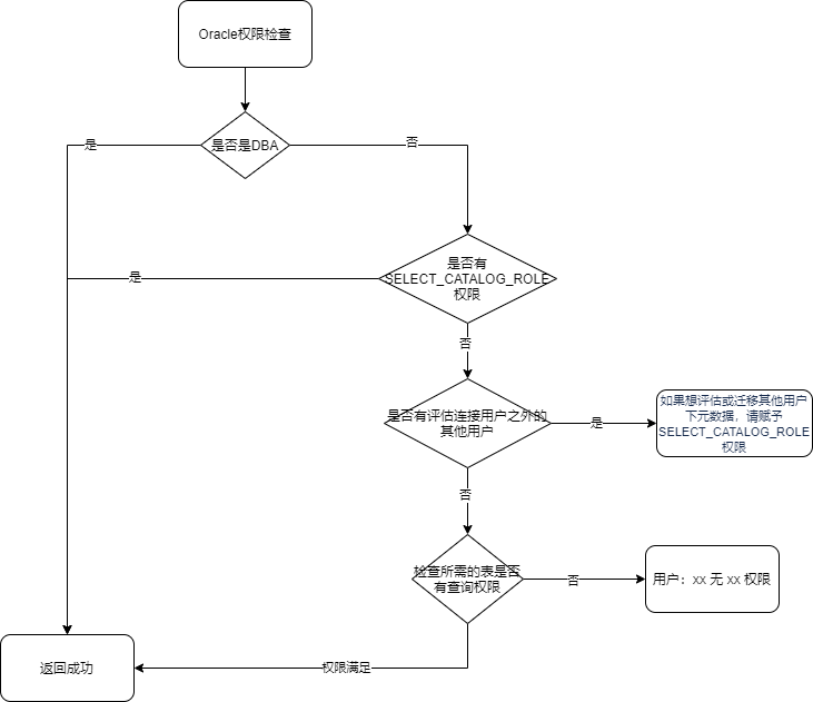
# 6. 在评估配置页面单击【下一步:开始迁移评估】,或者不评估在迁移配置页面选择完迁移对象单击【确定范围】时,弹窗报错:”用户: xx 无 xx 权限“或者“如果想评估或迁移其他用户下元数据,请赋予SELECT_CATALOG_ROLE权限”
单击【下一步:开始迁移评估】时,或者不评估选择完迁移对象单击【确定范围】时,YMP会进行连接用户的权限检查,如果没有相关权限,会报出相关权限缺失,您需要对该用户赋予相关权限。对于Oracle的连接用户的权限检查顺序,可参考如下:

# 7. DM做源时,评估、迁移出现报错:“无效的页”、“回滚记录版本太旧”、“Undo record version too old”,校验出现:“达梦无效页错误重试次数已达上限”的报错信息。
DM数据库视图信息变化,导致DM数据库查询该视图出现故障。属于DM数据库本身问题,可通过任务重试进行规避。
# 8. YMP在使用过程中,出现连接内置库(外置库)报错:YasException:io fail:Read timed out。
YMP使用MyBatis-Plus与数据库交互持久化自身的业务数据,如果遇到Read timed out错误,通常是由于网络连接问题或数据库服务器响应过慢导致的。
遇到该问题,我们可以适当增加数据库连接的超时时间和读取超时时间。 目前YMP使用HikariCP连接池连接内置库,如果遇到连接超时问题,可以通过修改conf/application.properties中增加配置,来避免Read timed out的问题。
spring.datasource.hikari.connection-timeout=30000(从连接池获取连接的超时时间,单位ms,默认30000,适当增加)。
spring.datasource.hikari.max-lifetime=1800000(连接的最大生命周期,超时后会被释放。单位ms,默认1800000,适当增加)。
同时,连接内置库(外置库)的url上添加connectTimeout属性,单位是s,默认10s,修改spring.datasource.url配置参考:
spring.datasource.url=jdbc:yasdb://127.0.0.1:8091/yashan?connectTimeout=600